資料をダウンロード
Wantedlyの社内報サービスは、編集から公開までのすべての機能がオンラインに集約している、これからの時代のサービスです。本資料を通して、Wantedlyの社内報サービスの詳細を知っていただき、組織成長の一助になればと思います。 会社のビジョン・ミッションを浸透させたい リモートでコミュニケーションのきっかけを増やしたい 組織成長とビジョンの統一を両立したい
https://biz.wantedly.com/engagement/story/form?
パーソル総合研究所が行った新型コロナ対策によるテレワークの影響に関する調査(2021年1月21日発表)によれば、リモートワークを実施した人の約8割が継続を希望し、多くのビジネスパーソンがリモートワークを肯定的に捉えていることがうかがえる一方、2020年11月時点のテレワーク実施率は1万人以上の企業で45.0%、全国平均では24.7%にとどまっています。 リモートワークの普及を阻む課題の一つが、社員とのコミュニケーション不足でしょう。
製造や物流領域を中心に、ITソリューションを提供する株式会社イノベーティブ・ソリューションズでは、2020年4月よりリモートワークに取り組み、全部門でリモートワークを導入しています。外国籍社員との言語の壁を壊し、リモートワーク環境下で新入社員の帰属意識を高めるために社内報「Story」に動画インタビューを掲載し、コミュニケーションを活性化させています。同社の導入経緯や具体的な活用方法について、木下雅幸さんと大津楽人さんにお話を伺いました。
ーーリモートワークへの移行で、どのような課題が生じたのでしょうか。
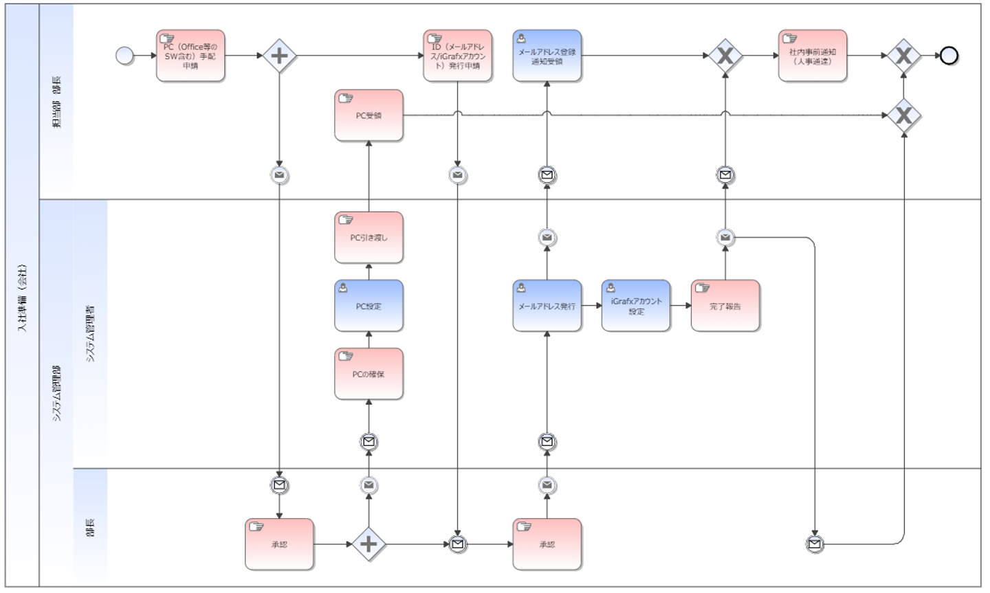
新入社員受け入れ(一部)のワークフロー
木下:当社では、コンサルティング業務でも利用している業務フローチャート作成ツールで社内業務のプロセスマネージメントを行い、新入社員への社内手続きや業務のオンボーディングにも活用していました。業務プロセスを多言語表示できるこのツールで、言語の壁を越えて連携しながら各自の業務を進められる環境を整えていたため、業務面ではリモートワークへの移行は問題なく行えました。また、客先に常駐する仕事も多かったのですが、クライアントからリモートワークへの理解も得られていたため、特に問題は起きませんでした。
そのなかで課題になったのは社内コミュニケーションです。リモートワーク前は少人数だったこともあり、対面コミュニケーションとメールだけで問題は生じなかったものの、昨年に社員数が倍増してからはそうもいかなくなりました。特にリモートワーク開始後に入社した社員は、社内のメンバーがどんな人かすらほとんど把握できず、何らかの新しい接点を持つ必要がありました。
ーーリモート環境での新たなコミュニケーションとして、取り組まれたことは?
オンラインでのコミュニケーションを増やそうとリモートランチを検討しましたが、わざわざリモートで集まってランチするのを面倒に感じる社員も多く、うまくいきませんでした。社員総会もリモートで実施したところ、本来であれば社員総会の後に行う懇親会で質問が出ていたものの、リモートだとセッションが終わったらそれっきりです。話も一方的になり、あまり盛り上がりませんでした。
ーーさまざまな国籍のメンバーが集まることでの、コミュニケーション課題はありましたか?
国際色豊かなメンバーが集うオフィス
木下:社内には日本、中国、ルクセンブルク、タイなど各地から人材が集まっていて、社員全員の共通言語がないため、日本人社員と海外出身の社員との間に言語の壁があり設立当初からのコミュニケーション課題になっていました。多国籍の人材が活躍できる会社ということは私たちの特徴でもあり長所でもあるので、それを維持しながら情報共有方法やコミュニケーションのやり方を探っていました。
日本人社員と海外社員とのパイプ役になれる社員がほかにいなかったので、基本的には私が中心になって組織運営を行っていました。バイリンガルの大津を採用してから分担できるようになり負担が減りましたが、それでも個々のコミュニケーションを補い切れなかったのも事実です。
社内報「Story」のトップページ
ーー「オンラインの壁」「言語の壁」の解消に、「Story」をどのように活用されていますか?
大津:2つのコミュニケーションの壁を越えるため、私の提案で社内報「Story」を導入しました。私が入社したのは2020年11月で、まさにコロナ禍真っただ中。入社直後からリモートワークで、出社してもオフィスには誰もいない状態でした。これでは社員のことも会社のことも分からず、帰属意識が芽生えません。そこでSlackは業務上のコミュニケーション用に、社内報は各社員の情報発信など業務外のコミュニケーション用に導入しました。
社内報に「Story」を選んだのは、採用にも興味を持ってほしいからです。今後も採用に力を入れていく予定なので、社員が採用ツールであるWantedlyに触れる機会を増やすことで採用への興味関心を高め、協力的な姿勢を醸成したいと考えました。社員数が増えるほど当事者意識が薄まりやすいので、関心を持ってもらえるように積極的に巻き込んでいかなければなりません。
ーー社内報「Story」では、どのようなコンテンツを投稿していますか。
クオリティの高い、社員へのインタビュー動画
大津:私自身がほかの社員のことをあまり知らないので、社員の人となりが分かるように1人1人にインタビューして動画化し、それを記事に載せて毎週配信しています。動画には英語のテロップをつけるなどして、どの国の社員にも伝わるように編集しています。社内報の閲覧率は97%で、ほとんどの社員が興味関心を持ってチェックしてくれていますね。
ーー社内報でインタビュー動画を公開することで、変化はありましたか?
大津:取材をきっかけに意外な一面が分かってコミュニケーションしやすくなりました。システム開発とは遠い業務を行っている経理社員が、実は大学時代はシステム専攻で図書館の蔵書管理システムを作った経験があると知ったときは驚きました。ほかにもインタビューでサッカーが好きだと知り、男性社員同士でフットサルを開催することになるなど、新しいコミュニケーションのきっかけになっています。パーソナルな話ができるのは社内報ならではなので、安心感を持って自己開示できるのがメリットだと感じます。
ーーインタビュー動画以外には、どのようなコンテンツを発信しているのでしょうか。
ヒンドゥー教の春祭り「ホーリー祭」の紹介
大津:さまざまな国の社員がいる当社の多様性を生かすために、日本ではマイナーな他国のイベントを紹介しています。基本的に在籍社員の国のイベントを取り上げているのですが、例えば、イスラム教徒が毎年行うラマダン(断食月)や中国の春節(旧正月)などを記事で紹介しました。「今日はこんな日ですよ」と他社員の国の文化を伝えることで、相互理解が深まればと思っています。
ーーあえてテキストのみではなく、動画にした狙いはどこにあるのでしょうか。
大津:動画にすれば音声だけでも視聴できるし、記事化するときは文字を起こせばすむからです。それに、社員が話している様子が視覚的にも分かるので、より深く人物を理解ができますよね。私自身が趣味でYouTubeでの動画投稿をしていて、動画制作に抵抗がなかったことも理由の一つです。ふだん趣味で培っている知識や技術を仕事に生かせました。
ーー動画の制作は大変かと思いますが、どのように効率化しているのですか。
動画編集中の大津さん
大津:動画は短いほうが見られやすいので、インタビュー動画の尺は10分に収まるようにしています。インタビュー動画の制作に掛かる時間は30分〜2時間半くらいで、字幕を入れなければ30分で終わります。新人紹介動画は社内のメンバーも早く知りたい情報で速報性が求められるため、通常は週1回の更新頻度を週2回に増やし、編集が終わり次第すぐ公開しています。
動画制作の工数を減らして運用しやすくするため、インタビューの質問項目は「担当している仕事内容」「これまでの経歴」「どういう経緯で入社したか」「仕事以外で何をしているか」の4点に共通化して、深掘りしたいテーマへの質問をプラスしながら聞いています。
木下:Wantedlyの担当者から「Story」導入時に、「導入後の効果が視覚化しにくく、すぐに効果が現れにくいため、定期的に続けることに意味がある」という旨のアドバイスをもらいましたので、今後は大津以外にも社内報で発信する社員を増やして、負担を軽くして継続しやすい体制を作っていきたいです。
ーー最後に、社内コミュニケーションを促進するための、今後の取り組みについてお聞かせください。
木下:Slackや「Story」でオンライン上での接点を増やしていますが、全部がオンライン化できるわけではありません。社内報に対する社員からのフィードバックはまだ十分に得られているとはいえないので、対面でのコミュニケーションも少しずつ増やして社員の声を多く拾い、改善につなげていきたいです。現状は緊急事態宣言下で厳しいですが、今後緩和してきた際にはまず、少人数の飲み会など可能な範囲で顔を合わせる機会を設けて、ざっくばらんに意見を集めようと思っています。そうやって集めた意見を「Story」に反映して、オンラインとオフラインの両輪で一体感ある組織を作っていきたいです。
(取材・執筆協力:秋カヲリ)