こんにちは。GienTech Consulting Japan(以下、GCJ)の物流コンサルティング事業部「Logistics Consulting(LC)」です。
今回は、特定荷主の皆さま向けに、中長期計画提出時のガイドラインをご紹介します。
中長期計画の提出にあたっては、制度の概要を理解するだけでなく、実際にどのフォーマットを使うのか、どのような内容を記載するのかを具体的に把握しておくことが重要です。本記事では実際の記載項目や確認ポイントを中心に分かりやすくご紹介します。
1.中長期計画の提出が必要
近年、物流現場ではドライバー不足や長時間労働、荷待ち・荷役時間の増大といった課題が深刻化しています。
こうした課題を受けて、物効法では一定規模以上の特定荷主に対し、中長期計画の提出、定期報告の実施、そして物流統括管理者(CLO)の選任が求められるようになりました。
つまり、荷主企業は従来のように物流を外部任せにするのではなく、自ら物流効率化にコミットし、継続的に改善していくことが期待されています。
本記事では、特定荷主に求められる対応のうち、中長期計画に絞って解説します。
2.中長期計画は2026年10月末が提出期限
2026年4月(想定)に法律の施行②として、特定事業者の指定、中長期計画の提出・定期報告、物流統括管理者(CLO)の選任などが本格的にスタートします。
中長期計画そのものの提出期限は2026年10月末頃と整理されています。
また、その後は2027年7月末頃に定期報告の提出も想定されており、中長期計画は出して終わりではなく、継続的に進捗を管理していくことが前提となります。提出期限を単なる締切として捉えるのではなく、制度対応の全体スケジュールの中で逆算して準備する視点が求められます。
3.中長期計画の記載内容
中長期計画では、企業情報だけでなく、物流効率化に向けた具体的な改善方針や施策を整理して記載する必要があります。
中長期計画は、以下の4つの構成になっています。
Ⅰ.特定荷主の基本情報
Ⅱ.運転者一人当たりの一回の運送ごとの貨物重量の増加に関する計画
Ⅲ.運転者の荷待ち時間の短縮に関する計画
Ⅳ.運転者の荷役等時間の短縮に関する計画
Ⅱ、Ⅲ、Ⅳは第一種荷主と第二種荷主でフォーマットが分かれており、別々記載する必要があります。第一種荷主は主に出荷側、第二種荷主は主に納品・受入側として講じる施策を整理して記載します。
ここからは、それぞれの項目について見ていきます。
Ⅰ.特定荷主の名称等
この項目は、添付の様式に沿って基本情報を記載するパートです。事業者名や所在地、主たる事業、区分、物流統括管理者、作成担当者連絡先などを所定フォーマットに沿って整理します。
フォーマットについて
(出所:特定荷主の物流効率化法への対応の手引き)
Ⅱ.運転者一人当たりの一回の運送ごとの貨物の重量の増加に関する計画
積載率の向上は、限られた車両でより多くの貨物を運ぶために重要です。とくに、荷姿のばらつきや小口配送の多さ、空車運行の発生は、積載効率の低下につながります。
中長期計画では、共同配送、荷姿の統一、発注条件の見直しなどを通じて、1回の運送当たりの貨物重量を増やすための取組を整理して記載することが求められます。
フォーマットについて
記載内容としては、以下の構成です。
- 計画内容
- 実施措置
- 計画内容(具体的な措置の内容、目標等)
- 実施時期
- その他参考事項
積載率向上のため、どのような施策を、どの時期に、どのような目標で進めるのかを整理して記載することが求められます。
フォーマット(特定荷主第一種)
(出所:特定荷主の物流効率化法への対応の手引き)
積載率向上のための施策例(第一種荷主)
- 共同配送により、配送先が近い貨物をまとめて送り、1台当たりの積載量を増加
- 荷姿を統一することで積み付け効率を高め、荷台を無駄なく利用。
- 帰り便を活用することで復路の空車運行を減少。
フォーマット(特定荷主第二種)
(出所:特定荷主の物流効率化法への対応の手引き)
積載率向上のための施策例(第二種荷主)
- 発注単位を大型化することで、1回の輸送でまとめて運べる量を増やす。
- 時間指定を緩和することで、貨物の積み合わせや効率的な配車をしやすくする。
- 特殊形状の指定を排除することで、貨物の積み付けや混載をしやすいようにする。
Ⅲ.運転者の荷待ち時間の短縮に関する計画
荷待ち時間の短縮は、ドライバーの拘束時間を減らし、物流現場の生産性を高めるうえで重要です。とくに、車両の到着時間の集中や受付・荷さばきの停滞は、荷待ちの長時間化につながります。
中長期計画では、バース予約システムの導入や納品条件の見直し、受入体制の改善などを通じて、荷待ち時間を短縮するための取組を整理して記載することが求められます。
フォーマットについて
記載内容としては、以下の構成です。
- 計画内容
- 実施措置
- 計画内容(具体的な措置の内容、目標等)
- 実施時期
- その他参考事項
フォーマット(特定荷主第一種)
(出所:特定荷主の物流効率化法への対応の手引き)
荷待ち時間短縮のための施策例(第一種荷主)
- バース予約システムを導入することで、車両の到着時間を分散する。
- パレット化を進めることで、荷役作業を効率化し、1台当たりの入出荷時間を短縮する。
- 厳しい納期設定を緩和することで、車両の到着が特定の時間に集中するのを防ぐ。
フォーマット(特定荷主第二種)
(出所:特定荷主の物流効率化法への対応の手引き)
荷待ち時間短縮のための施策例(第二種荷主)
- バース予約システムを導入することで、車両の受付や接車のタイミングを調整しやす
くする。 - 時間指定を緩和することで、車両の到着時間を平準化しやすくなり、荷待ちの発生を
抑える。 - 回転率を上げるための作業体制を強化することで、荷さばきの停滞を防ぎ、次の車両
を円滑に受け入れる。
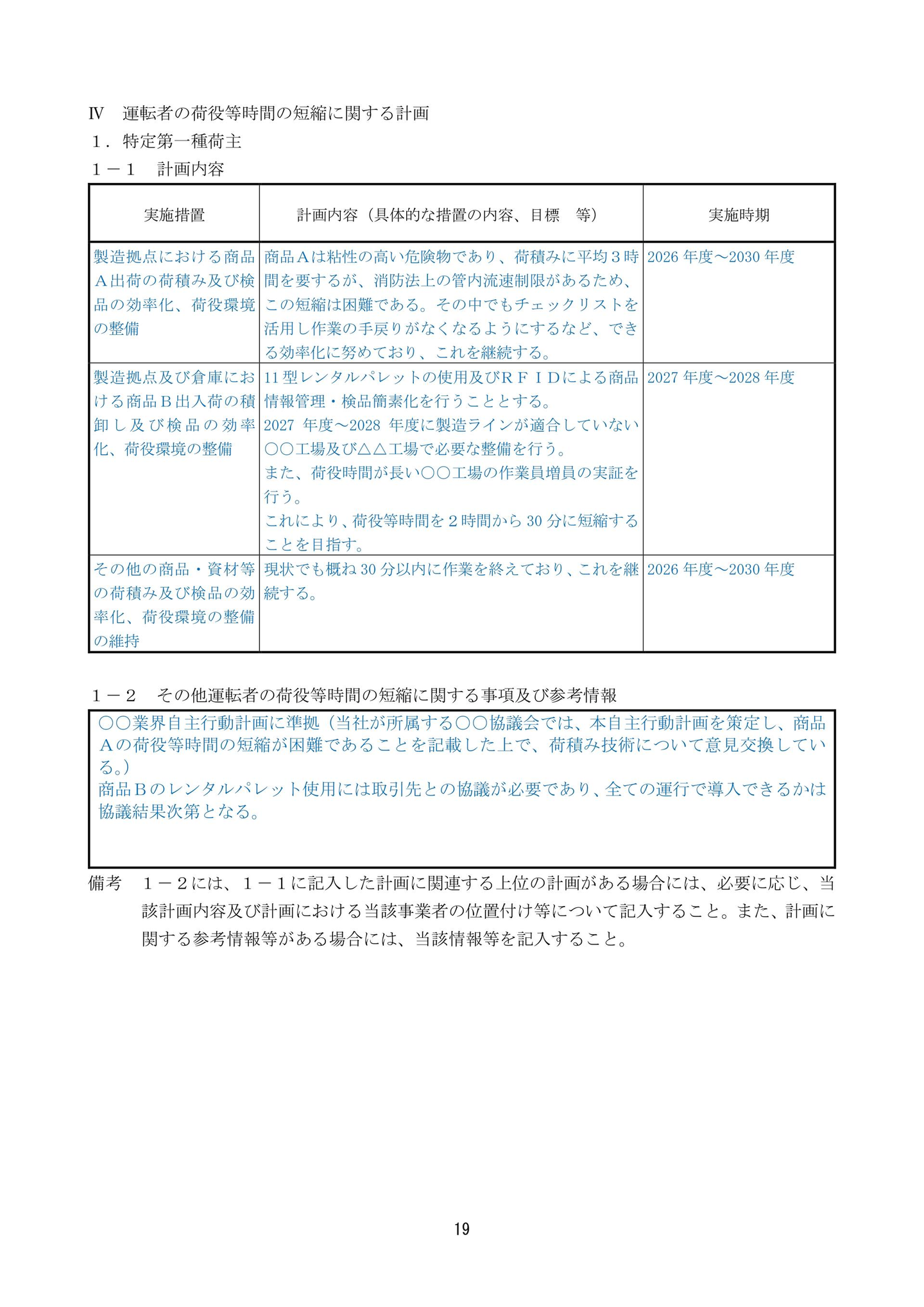
Ⅳ.運転者の荷役等時間の短縮に関する計画
荷役等時間の短縮は、荷待ち時間の短縮と並んで、ドライバーの負担軽減や輸送効率向上に大きく寄与します。とくに、手積み・手卸し、検品作業の重複、附帯作業の多さは、現場の大きな負担となっています。
中長期計画では、荷役そのものにかかる時間だけでなく、検品、仕分け、伝票処理など周辺業務も含めて見直しを行うことが求められます。
フォーマットについて
記載内容としては、以下の構成です。
- 計画内容
- 実施措置
- 計画内容(具体的な措置の内容、目標等)
- 実施時期
- その他参考事項
フォーマット(特定荷主第一種)
(出所:特定荷主の物流効率化法への対応の手引き)
荷役時間等短縮のための施策例(第一種荷主)
- パレット化を進めることで、荷物をまとめて荷役し、積込み作業の時間を減らす。
- 自動化機器(ローラー、パレタイザー等)を導入する。
- RFIDを導入することで、検品や入出庫確認を効率化する。
フォーマット(特定荷主第二種)
(出所:特定荷主の物流効率化法への対応の手引き)
荷役時間短縮のための施策例(第二種荷主)
- パレット納品を受け入れることで、荷下ろし作業を効率化する。
- 自動化機器(ローラー、パレタイザー等)を導入する。
- RFIDを導入することで、検品や受入確認を効率化する。
4. 業界ごとの事例集のご案内
国土交通省が公表している業界ごとの事例も参考になります。 製造業、卸売業、小売業、連鎖化事業ごとに事例が整理されています。(連鎖化事業のみ一部フォーマットが異なります。)
詳細は、「物流効率化法」理解促進ポータルサイトに掲載されている「中長期計画書・定期報告書の記載事例集」をご参照ください。
中長期計画書・定期報告書の記載事例集 | 「物流効率化法」理解促進ポータルサイト